培训动态 +MORE
证书查询 +MORE
申报姓名:
身份证号:
 
政策法规 +MORE
国家应急管理部 | 注册安全工程...
住建部GB55034-2022强...
住建厅:11月1日起,全面推行施...
住建部刚刚发文:房屋市政工程拟禁...
住建部:简化执业资格认定申报材料...
注册人员由二级改为一级!住建部发...
住建部新政:不再强制建筑企业与农...
 
行业新闻   当前位置: 首页 > 中建路培 > 行业新闻
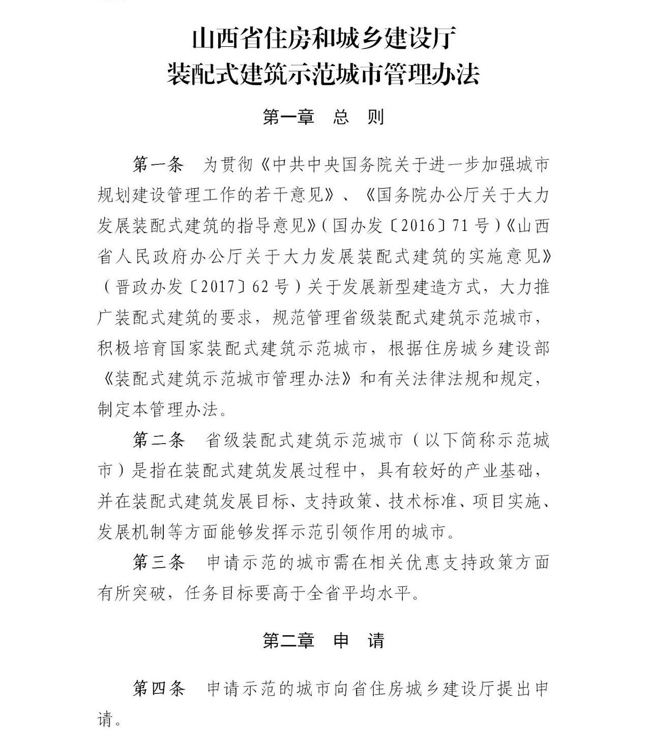
山西省发布2019年度装配式建筑示范城市、产业基地和示范项目申报工作的通知
来源:来自本站    日期:2019-04-25    浏览量:1452      

山西省发布2019年度装配式建筑示范城市、产业基地和示范项目申报工作的通知

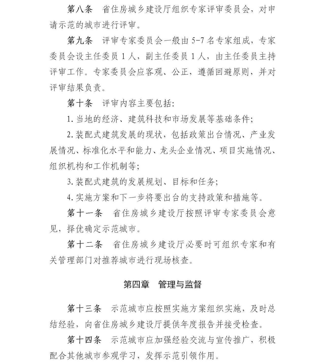
  根据《山西省住房和城乡建设厅关于印发<装配式建筑示范城市管理办法><装配式建筑产业基地管理办法><装配式建筑示范项目管理办法>的通知》(晋建科字[2017]221号),山西省住建厅决定开展2019年度全省装配式建筑示范城市、产业基地和示范项目申报工作,并发布相关事项通知。



   上一篇:中国装配式建筑行业市场分析...
   下一篇:山西2019年力推装配式建筑 太原大同两市达到20%...

   相关新闻
· 生产一度电会排放多少二氧化碳?
· 碳排放管理员的工作内容及职业发展前景
· 对于普通大众来说,碳中和的好处哪些?
· 碳市场价格未来会怎样发展?
· 人工智能技术有助于碳中和的实现吗?
· 碳排放量应该如何进行计算?
· 与碳中和有关的名词解释大全
版权所有:北京中建路培教育科技研究院 备案号:京ICP备17011804号
联系电话:010-53655366
地址:北京海淀区三里河路9号住房和城乡建设部南楼 邮编(100835)
网络技术:北京网站建设