培训动态 +MORE
证书查询 +MORE
申报姓名:
身份证号:
 
政策法规 +MORE
国家应急管理部 | 注册安全工程...
住建部GB55034-2022强...
住建厅:11月1日起,全面推行施...
住建部刚刚发文:房屋市政工程拟禁...
住建部:简化执业资格认定申报材料...
注册人员由二级改为一级!住建部发...
住建部新政:不再强制建筑企业与农...
 
标准动态   当前位置: 首页 > 中建路培 > 标准动态
BIM国家级标准汇总介绍
来源:来自本站    日期:2020-04-24    浏览量:2364      



BIM标准编制过程中,主要利用了3类基础标准。


一是建筑信息组织标准,用于分类编码标准和过程标准的编制;

二是信息交付手册标准,用于过程标准的编制;

三是数据模型表示标准,用于数据模型标准的编制。




01

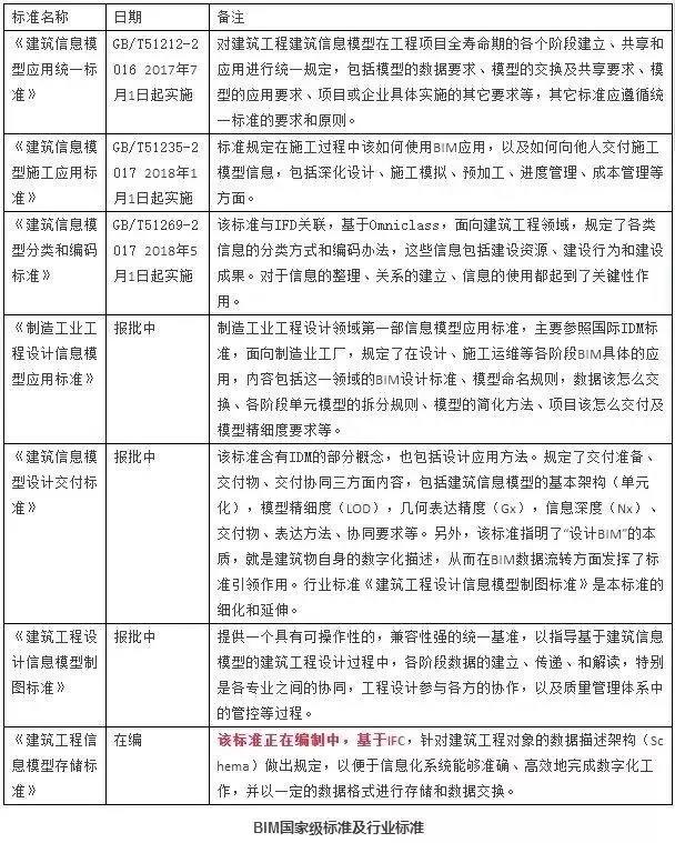
BIM国家级标准汇总

国家级标准分为三个层次:


第一层为最高标准:建筑工程信息模型应用统一标准;


第二层为基础数据标准:建筑工程设计信息模型分类和编码标准,建筑工程信息模型存储标准;


第三层为执行标准:建筑工程设计信息模型交付标准,制造业工程设计信息模型交付标准。



最高标准——《BIM应用统一标准》:对建筑工程建筑信息模型在工程项目全寿命期的各个阶段建立、共享和应用进行统一规定,包括模型的数据要求、模型的交换及共享要求、模型的应用要求、项目或企业具体实施的其他要求等,其他标准应遵循统一标准的要求和原则。


基础数据标准——《信息模型编码标准》:本标准规定模型信息应该如何分类,对建筑信息标准化以满足数据互用的要求,以及建筑信息模型存储的要求。一方面,在计算机中保存非数值信息(例如材料类型)往往需要将其代码化,因此涉及到信息分类;另一方面,为了有序地管理大量建筑信息,也需要遵循一定的信息分类。目前已完成《建筑工程设计信息模型分类和编码标准》,对应于BIM分类编码标准OmniClass。


《模型数据存储标准》:本标准规定了模型信息应该采用什么格式进行组织和存储。例如,建筑师在利用应用软件建立用于初步会签的建筑信息后,他需要将这些信息保存为某种应用软件提供的格式,还是保存为某种标准化的中性格式,然后分发给结构工程师等其他参加者。对应于BIM数据模型标准中的IFC标准。


执行标准——《建筑工程设计模型交付标准》:标准规定了在建筑工程规划、设计过程中,基于建筑信息模型的数据建立、传递、和读取,特别是各专业之间的协同,工程各参与方的协作,以及质量管理体系的管控、交付等过程。

规定了总体模型在项目生命周期各阶段应用的信息精度和深度的要求,规定各专业子模型的划分、包含的构件分类和内容,以及相应的造价、计划、性能等其他业务信息的要求。对应于BIM模型过程标准中的IDM、MVD标准。《建筑工程施工模型应用标准》标准规定在设计、施工、运维等各阶段BIM具体的应用内容,包括BIM应用基本任务、工作方式、软件要求、标准依据等。对应于IDM标准。

02

BIM核心价值

BIM技术具有直观性、可分析性、可共享性、可管理性的特点,是工程项目的数字表达,是可共享资源,为决策提供依据。BIM技术应用的关键是软件,只有通过软件才能充分利用BIM的特性,发挥BIM应有的作用,实现其价值。其软件分为三类,包括以协同和集成应用为主的BIM平台类软件、以提高单业务点工作效率为主的BIM工具类软件、以建模为主辅助设计的BIM基础类软件。

建筑数据模型中的信息随着建筑全生命期各阶段(包含规划、设计、施工、运维等阶段)的展开,逐步被累积。这些累积信息能被后来的技术或管理人员所共享,即可以直接通过计算机读取,不需要重新录入。

例如,施工人员可以直接利用设计人员生成的建筑设计模型信息,在此模型上添加施工信息形成施工阶段的模型进行应用。考虑到这些信息横跨建筑全生命期各个阶段,由大量的技术或管理人员使用不同的应用软件产生并共享,有必要制定和应用与BIM技术相关的标准。相关的技术或管理人员在应用相关的软件时只要遵循这些标准,就可以高效地进行信息管理和信息共享。因此,一套开放、可扩展的BIM标准就成为BIM实现更大范围推广应用的前提。

03

BIM标准体系三大内容

BIM标准编制过程中,主要利用了3类基础标准。一是建筑信息组织标准,用于分类编码标准和过程标准的编制;二是信息交付手册标准,用于过程标准的编制;三是数据模型表示标准,用于数据模型标准的编制。

BIM通用标准体系,涵盖三大部分内容。


一是BIM标准框架,即为有效地利用BIM技术,更好地进行信息共享,BIM标准框架应包括3方面:分类编码、数据交换、信息交付。


二是BIM基础标准,是BIM标准体系主要利用3个基础标准:建筑信息组织标准、BIM信息交付手册标准以及数据模型表示标准。


三是BIM标准分类,按照标准框架,并在基础标准上,形成3大类标准:分类编码标准、数据模型标准、过程交付标准。


   上一篇:山东省将BIM纳入二建继续教育必修课培训内容...
   下一篇:关于2020年第八批申请勘察设计注册工程师初始注册审查意见的公示...

   相关新闻
· 报考二建,专业不对考过全废!
· 没干过安全工作,工作年限怎么算?能考注安吗?
· 住建局被立案调查!
· 住建局被立案调查
· 评标专家费用500+元/人!全国各省评标专家费用最新标准曝光!
· 4月1日起,工程造价最终成果文件应当由一级注册造价工程师审核后签字、盖章
· 住建部:非建设单位委托的检测机构出具的检测报告不得作为工程质量验收依据
版权所有:北京中建路培教育科技研究院 备案号:京ICP备17011804号
联系电话:010-53655366
地址:北京海淀区三里河路9号住房和城乡建设部南楼 邮编(100835)
网络技术:北京网站建设